Poleć stronę
Treść główna
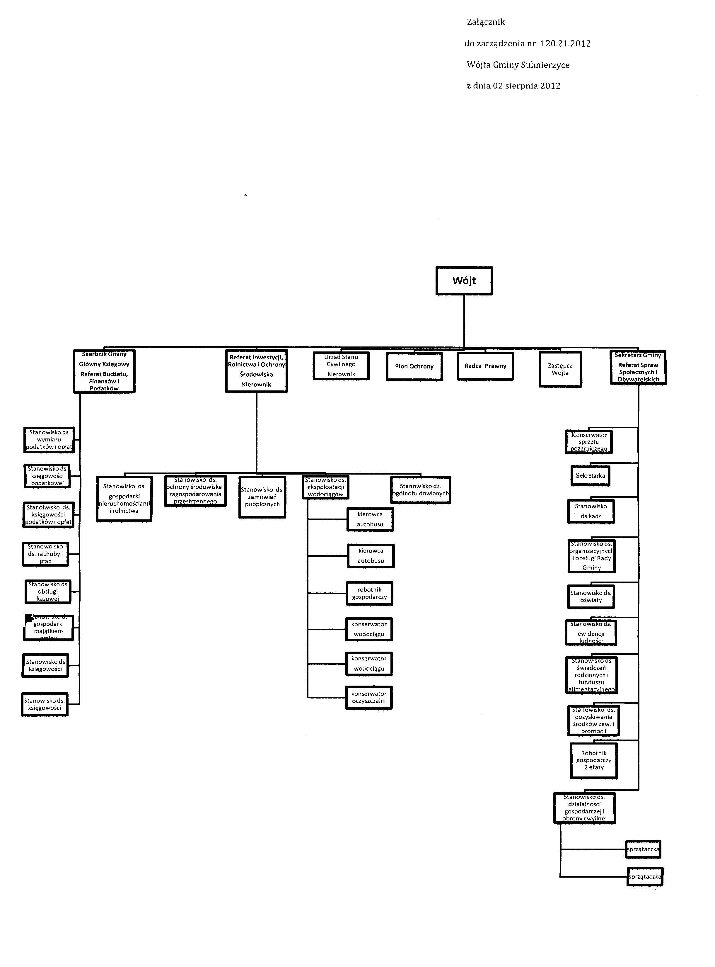
Zarządzenia Kierownika Urzędu
Metryka
sporządzono
2012-08-23 przez Małgorzata Osińska
udostępniono
2012-08-23 00:00 przez Łukasz Kucharski
zmodyfikowano
2015-02-13 10:24 przez Kucharski Łukasz
zmiany w dokumencie
ilość odwiedzin
869

